在校员工 教职工

通知公告

当前位置: 华宇首页 > 通知公告 > 正文

2022级专升本已录取新生党组织关系转接联系方式及团组织关系转接安排

发布时间:2022-06-22

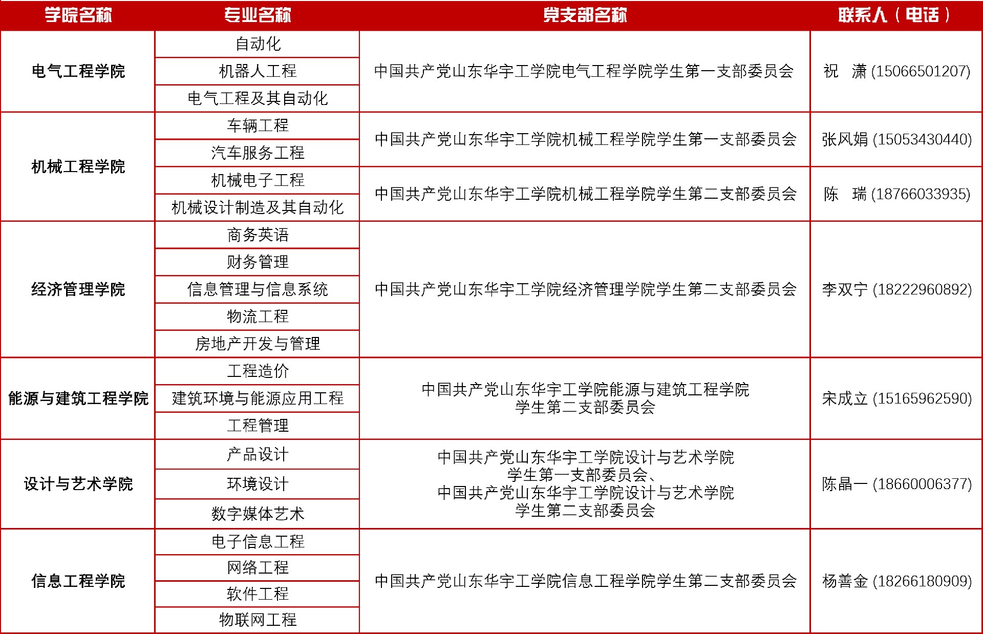
一、党组织关系转接联系方式

1655897088127406.jpg

二、团组织关系转接安排

待新生入学后一个月内公司统一组织办理转接。

接诉即办

微信公众号

校办:0534-7023661(传真) 招生:0534-7023111/222/555 就业:0534-2550666/7023588

版权所有 © ladbrokes立博-公司官网   鲁ICP备05029123号  鲁公网安备37149202001183